
添加微信好友, 获取更多信息
复制微信号
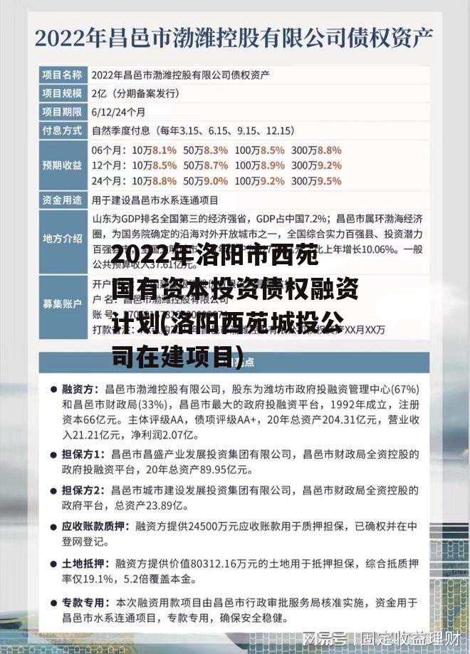
2022年2022年洛阳市西苑国有资本投资债权融资计划,在地产投资、消费、出口边际转弱2022年洛阳市西苑国有资本投资债权融资计划,制造业投资受损2022年洛阳市西苑国有资本投资债权融资计划的情况下2022年洛阳市西苑国有资本投资债权融资计划,中央和地方在传统基建、新能源基建、重大工程项目2022年洛阳市西苑国有资本投资债权融资计划的投资发力方向已经明确。
5月底,国务院办公厅正式发布《扎实稳住经济的一揽子政策措施》,放在第一位的是7项财政政策,财政政策是本轮提振市场主体的关键政策,有助于改善投资和消费的预期。
政府财政政策在拓展基建投资空间方面具有独特优势,可以较快地采取行动增加公共支出、降低企业税费、弥补社会发展短板。在经济下行时,通过财政政策促进基础设施建设,对稳定宏观经济运行具有重要的意义。
01
新一轮的基建集中在哪些行业?
通过分析2022年各省发布的重大项目:交通基础设施(公路、铁路、机场、港口等)、数字基础设施(数据中心、5G基站等)、市政及基础设施、能源设施(电力、光伏等)等行业是2022年的建设重点。
交通基础设施项目在各省规划中占据绝对重要位置,另外将启动新一轮农村公路建设和改造,预计2022年底,累计完成新改建农村公路15万公里、实施农村公路安全生命防护工程8万公里、改造农村公路危桥8000座。
“数据中心”同样值得重点关注。国家发改委数据显示,2022年以来,全国10个国家数据中心集群中,新开工项目25个,带动各方面投资超过1900亿元。
能源设施建设也是重点,2022年第一季度,第一批约100GW 的大型风电光伏基地项目已开工约84GW。《一揽子政策措施》提出抓紧推动实施一批能源项目,推动2022年能源领域基本具备可开工条件的重大项目尽快实施。
2022年北京、上海、广东、江苏、山东发布的重点项目行业分布:
展开全文

(信息来源:MIR DATABANK)
02
广东、山东等省份5月专项债发行额超千亿,有力推动基建项目建设!
专项债券是政府拉动投资最直接、最有效的政策工具之一。最新数据显示,2022年5月以来,地方政府专项债发行额度接近1.6万亿。其中5月份的发行额度为1.2万亿元,6月至今的发行额度为0.37万亿元。5月份以来,广东、山东、四川、河北、河南五省份的政府专项债发行额度均超千亿元,分别为1824.92亿元、1578.18亿元、1242. 85亿元、1127.23亿元、1100.26亿元。
广东、山东、四川、河北、河南重点建设典型项目:
(信息来源:MIR DATABANK)

03
2022年地方重点建设项目发布时间点前置,地方掀起重大项目开工潮
2022年以来各地陆续公布重大项目投资计划,公布时间点明显早于2021年。据统计,在连续两年均公布重大项目投资计划的16个省市中,有14个省市公布时点较去年提前。地方掀起重大项目开工潮,大批项目集中开工。5月23日,河北石家庄举行二季度重点项目集中开工活动,574个重点项目集中开工,总投资834.3亿元;6月6日,上海临港新片区(南汇新城)二季度重大项目集中开工,共涉及11个项目总投资额约118.7亿元;6月9日,总投资201亿元的10个重点项目在山东青岛集成电路产业园集中开工等等。
重大项目提前公布天数
(数据来源:MIR 睿工业公开资料整理)
附- MIR DATABANK收集部分省市2022年重点项目投资计划:
(信息来源:MIR DATABANK)

